VPN
内大邮箱
学院领导信箱
学校主页
首页
学院简介
现任领导
基层党组织
行政管理机构
教学机构
教授委员会
教学指导委员会
群团组织
师资团队
正高级
副高级
中级
骏马计划研究员
人才招聘
人才培养
博士生培养
硕士生培养
本科教育
科学研究
科研平台
科研成果与转化
党团工作
制度文件
行政类
科研类
教学类
安全制度
相关下载
科研资料
教学资料
学校主页
首页
学院简介
现任领导
基层党组织
行政管理机构
教学机构
教授委员会
教学指导委员会
群团组织
师资团队
正高级
副高级
中级
骏马计划研究员
人才招聘
人才培养
博士生培养
硕士生培养
本科教育
科学研究
科研平台
科研成果与转化
党团工作
制度文件
行政类
科研类
教学类
安全制度
相关下载
科研资料
教学资料
人才培养
博士生培养
>
学位点介绍
博士生导师
培养方案
招生工作
硕士生培养
>
学位点介绍
硕士生导师
培养方案
招生工作
本科教育
>
专业介绍
审核评估
工程教育
教学成果
培养方案
人才培养
博士生培养
学位点介绍
博士生导师
培养方案
招生工作
硕士生培养
学位点介绍
硕士生导师
培养方案
招生工作
本科教育
专业介绍
审核评估
工程教育
教学成果
培养方案
当前位置:
首页
人才培养
本科教育
培养方案
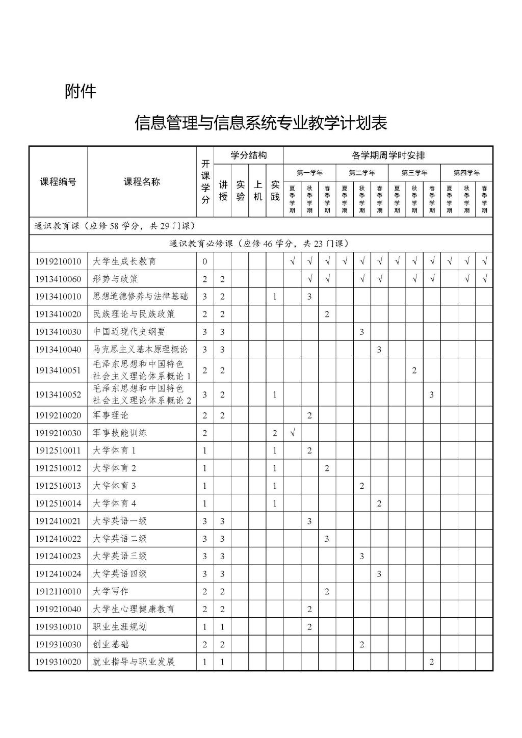
信息管理与信息系统专业人才培养方案(2019版)
发布日期:2019-02-05
来源:
上一篇:
计算机科学与技术专业本科培养方案(2019版)
下一篇:
数据科学与大数据技术专业人才培养方案(2019版)
开云网页版登录入口
|
九游平台
|
完美平台
|
AK平台_AK网页版
|
星空平台
|
9游.COM
|
星空(中国)xingkong·官方网页版
|
米兰平台
|
WB平台
|